• Work
  • Recycling Campaign
  • Permit Application Design
  • Hotel Branding
  • Gun Control Campaign
  • Be More Inclusive
  • Social Issue Clock Design
  • GOtV Social Impact Design
  • Food Delivery App Design
  • Timeline Design
  • First Friday Event
  • Self-Promote Animation
  • LEGO Pop-up Shop
  • Rethink Your Drink
  • Infographic
  • Complex Object
Undergrad Program Book
Sketch & Gouache
Contact
Jialu Gu
JIALU GU
  • Work
  • Recycling Campaign
  • Permit Application Design
  • Hotel Branding
  • Gun Control Campaign
  • Be More Inclusive
  • Social Issue Clock Design
  • GOtV Social Impact Design
  • Food Delivery App Design
  • Timeline Design
  • First Friday Event
  • Self-Promote Animation
  • LEGO Pop-up Shop
  • Rethink Your Drink
  • Infographic
  • Complex Object
Undergrad Program Book
Sketch & Gouache
Contact

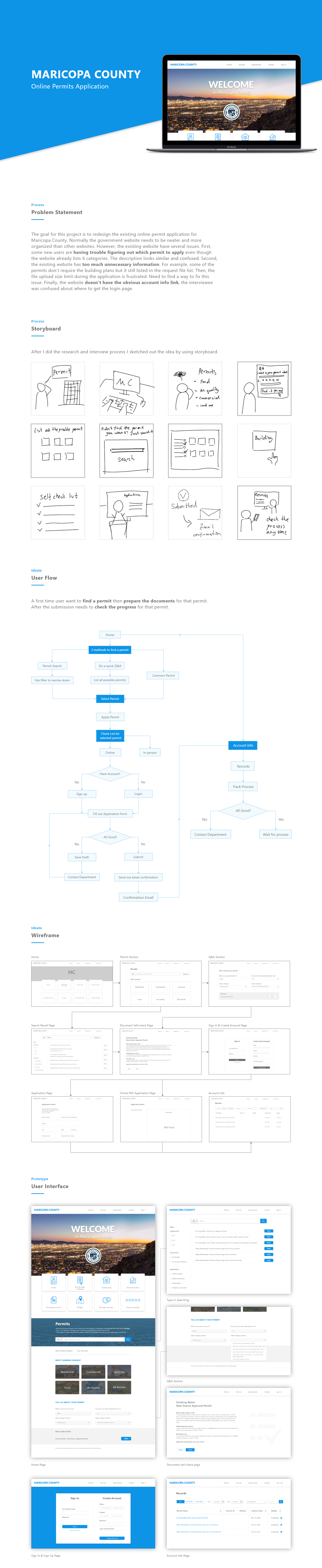
Permit Application Design

2020

Maricopa County Online Permitting, UI / UX

Back to Home
↑Back to Top

© 2021 Jialu Gu